必一·运动(B-Sports)官方网站
ENGLISH
|
中文
首页
公司概况
必一运动官网简介
领导班子
机构设置
历任领导
信息公开
必一运动bsport体育
工作动态
党务公开
纪委工作
主题教育
人才培养
旗下产业
研究生教育
思政教育
就业创业
员工风采
工程认证
团队队伍
教师名录
专家人才
人才招聘
bsports必一体育
科研方向
科研平台
科研成果
院级大仪共享平台
实验室安全
员工工作
工作动态
员工风采
公司新闻
首页
>
新闻动态
>
公司新闻
>
正文
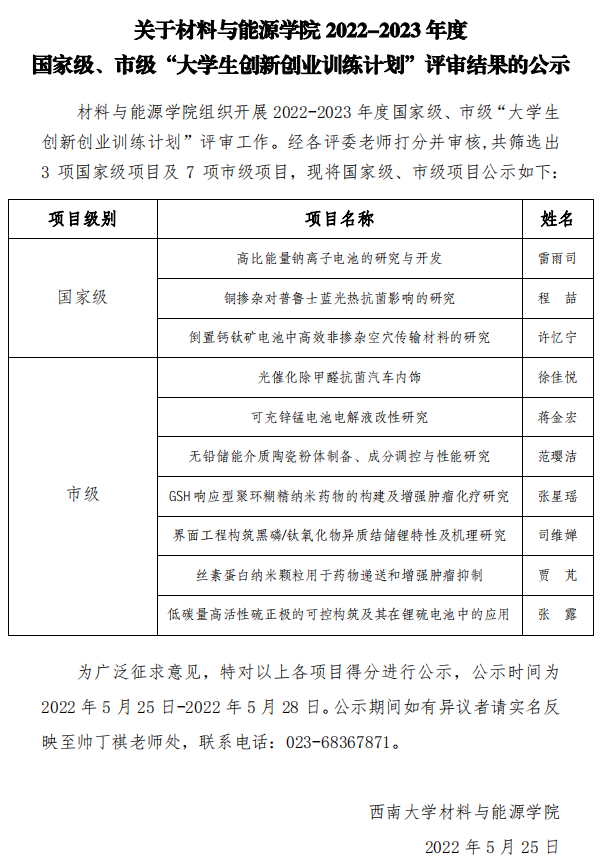
2022-2023年度老员工创新创业训练计划国家级、市级评审结果公示
2022-05-25
来源:
责任编辑:
作者:必一运动官网团委员工会
查看:次
返回列表
↑