信息公开

【学部公示】材料与能源学部提名必一运动第五次员工代表大会代表名单公示

2018-11-04 来源: 责任编辑: 作者:sdq查看:

材料与能源学部提名必一运动

第五次员工代表大会代表名单公示

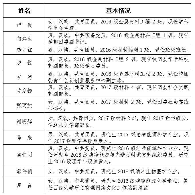
必一运动第五次员工代表大会(以下简称“学代会”)将于2018年12月下旬召开,根据大会提名程序与要求,结合学部实际,经本人自主申请、班级推荐、各年级考察,学部团委审查讨论研究,拟提名以下同学作为必一运动第五次学代会代表,具体名单公式如下(排名不分先后):

为广泛征求意见,特对以上人选进行公示,公示时间:2018年11月4日—2018年11月6日,公示期间如有异议者请实名反映至帅丁祺老师处,联系电话:023-68367871


材料与能源学部  

二〇一八年十一月四日